Updated on December 20, 2025
Διαγράμματα Ροής
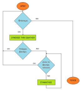
Τα διαγράμματα ροής είναι γραφικές αναπαραστάσεις των αλγορίθμων που βοηθούν στη σαφή κατανόηση των βημάτων και των αποφάσεων που απαιτούνται για την επίλυση ενός προβλήματος. Μέσα από αυτά, οι μαθητές μπορούν να δουν με οπτικό τρόπο τη λογική του αλγορίθμου, ακόμη και σε πιο σύνθετες διαδικασίες.
Στα διαγράμματα ροής, τα βασικά σχήματα έχουν συγκεκριμένη σημασία:
Ορθογώνιο: Αντιπροσωπεύει ενέργειες ή πράξεις που πρέπει να εκτελεστούν.
Ρόμβος: Αντιπροσωπεύει αποφάσεις ή συνθήκες που επηρεάζουν τη συνέχεια του αλγορίθμου.
Παραλληλόγραμμο: Αντιπροσωπεύει την είσοδο (input) ή έξοδο (output) δεδομένων, όπως η εισαγωγή αριθμών από τον χρήστη ή η εμφάνιση αποτελέσματος στην οθόνη.
Έναρξη / Τέλος (οβάλ ή έλλειψη): Σηματοδοτούν το ξεκίνημα και τη λήξη της διαδικασίας.
Βέλη: Δείχνουν τη ροή των βημάτων και πώς συνδέονται μεταξύ τους.
Για παράδειγμα, αν θέλουμε να υπολογίσουμε τον μέσο όρο τριών αριθμών, το flowchart μπορεί να περιλαμβάνει τα παρακάτω βήματα:
Έναρξη
Παραλληλόγραμμο: Διαβάζουμε τους τρεις αριθμούς (input)
Ορθογώνιο: Υπολογίζουμε το άθροισμα των αριθμών
Ορθογώνιο: Διαιρούμε το άθροισμα με 3
Παραλληλόγραμμο: Εμφανίζουμε το αποτέλεσμα (output)
Τέλος
Η χρήση διαγραμμάτων ροής έχει μεγάλη αξία: βοηθά να κατανοήσουμε τη λογική των αλγορίθμων, να βλέπουμε τις αποφάσεις και τα βήματα με οπτικό τρόπο και να αναπτύσσουμε αλγοριθμική σκέψη. Επιπλέον, τα flowcharts επιτρέπουν την εύκολη τροποποίηση και βελτίωση των διαδικασιών, καθώς μπορούμε να εντοπίσουν αμέσως πού χρειάζεται αλλαγή ή βελτίωση.
Τέλος, τα διαγράμματα ροής αποτελούν τη γέφυρα ανάμεσα στη θεωρία και την πράξη, καθώς βλέπουμε πώς οι εντολές και οι αποφάσεις μετατρέπονται σε δράσεις.
Άλλα παραδείγματα διαγραμμάτων ροής:



